Оценка 70
[+1/-0]
Оценить ![]() ![]() ![]() ![]() ![]() ![]()
|
Бродя по просторам Сети, совершенно случайно наткнулся на несколько open-source проектов, связанных с обработкой multimedia-данных. Несмотря на то, что их (проектов) развитие прекратилось около двух лет назад, думаю, что если не сами утилиты, то их исходные тексты будут полезны тем, кому необходимо работать с соответствующей информацией. Итак...
«Организатор» коллекции аудио-файлов. Поддерживаемые форматы: MPEG Audio, MPEGplus, WAV, TwinVQ, Ogg Vorbis, Windows Media Audio, AAC, Monkey's Audio, WavPack, FLAC и OptimFROG. Реализовано получение информации о файлах (продолжительность воспроизведения, bit-rate, etc), чтение тэгов в форматах ID3, APE, и Vorbis Comment, редактирование тэгов (ID3v1, ID3v2, APEv2 и Vorbis Comment), многоязычный интерфейс (33 языка), печать обложек для CD и многое другое.

http://mac.sourceforge.net/atl/
Библиотека для Borland Delphi 3/4/5/6/7/2005, позволяющая обрабатывать информацию в файлах форматов AAC, AC3, APE, CDDA, DTS, FLAC, Monkey Audio, MPEG Audio, Musepack (MPC), Ogg Vorbis, WAV и некоторых других. Присутствуют компоненты для чтения и редактирования соответствующих тэгов, а также чтения списков воспроизведения от foobar2000.
http://home.vxu.se/mdati00/frontah/
Фронт-энд для кодирования/декодирования аудио-файлов:

Поддерживаются форматы MP3, MPC, OGG, FLAC, APE, WV и WAV; просмотр/редактирование тэгов; работа по «сценариям» (скриптам) и локализация интерфейса.
Редактор тэгов, поддерживающий форматы APE, FLAC, MPC, MP3 и Ogg Vorbis. Также позволяет переименовывать и перемещать файлы на основании информации из тэгов и создавать плэй-листы.
http://www.boereck.de/unifront/
Универсальный внешний интерфейс для кодирования, декодирования и перекодирования аудио-файлов. Поддерживает создание соотвествующих тэгов.
Очередное «промежуточное» обновление довольно популярной библиотеки, расширяющей возможности MFC по созданию Windows-приложений. В новой версии полностью переработаны классы CExtCmdIcon и CExtBitmap, которые теперь поддерживают 32-битные изображения с альфа-каналом; реализовано сглаживание изображения для «запрещенных» иконок; дополнена справочная информация, а также исправлено несколько ошибок. Полный список изменений и дополнений, как и всегда, находится по адресу http://www.prof-uis.com/VersionHistory.aspx.
Очередная платформенно-независимая библиотека на C++ для «легкой и эффективной» разработки GUI. В списке поддерживаемых операционных систем – Linux, FreeBSD, SGI IRIX, HP-UX, IBM AIX, SUN Solaris, DEC/Compaq Tru64 UNIX и конечно же MS Windows (9x/Me/NT/2000). Авторы всячески нахваливают свое детище и сулят разработчикам, которые будут пользоваться этой библиотекой, легкую и беззаботную жизнь.
Новая версия библиотеки, появившаяся на свет 25 марта, включила в себя поддержку Windows Mobile 5.0 (Magneto); расширенный выбор файлов в приложениях, выполняющихся под управлением Windows CE; возможность компиляции на системах, построенных на 64-битных процессорах от AMD, и улучшенную поддержку разработки с использованием MS Visual Studio 2005.
http://www.artpol-software.com/index_zip.html
Исправлена ошибка компиляции при использовании GCC 4.1 (и несколько других). Возможное количество частей в многотомных архивах увеличено до 99999 (при использовании режима TDSpan). Полный список новшеств традиционно находится по адресу http://www.artpol-software.com/zipdoc/pageHist.html.
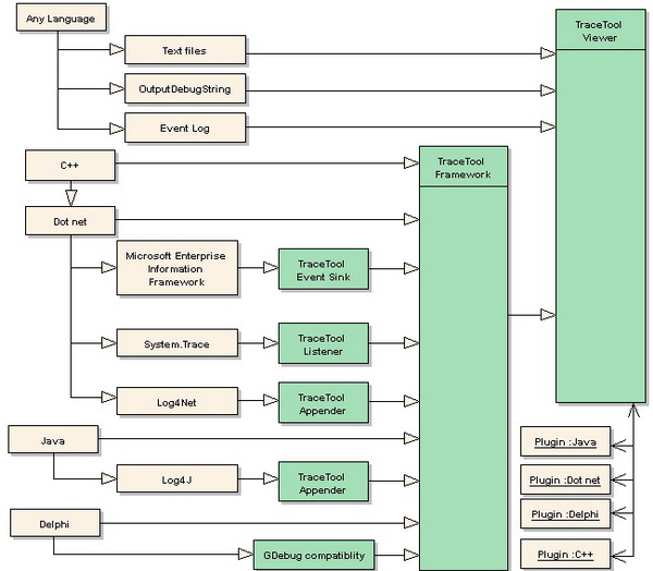
http://www.codeproject.com/csharp/tracetool.asp
[C#] Библитека для реализации трассировки в приложениях, создаваемых с использованием C#, C++, Object Pascal (Delphi) и Java. По утверждению автора, «проблема с отладкой многозвенной системы, возможно, разработанной с использованием нескольких языков программирования, заключается в том, что отладочный вывод записывается в разные файлы, имеющие разный формат и находящиеся в разных местах». Предлагаемое решение призвано унифицировать и упорядочить соответствующую информацию:

Предусмотрены также и средства визуализации созданных лог-файлов:

Эта библиотека «живет» уже третий год и активно совершенствуется автором, добавившим в последних версиях поддержку Log4J, Log4Net и Microsoft Enterprise Instrumentation Framework (EIF), а также совместимость с Pocket PC (C#, C++).
http://scintilla.sourceforge.net/
[C++] 10 марта в очередной раз обновился этот компонент для создания редакторов исходного кода с возможностью гибкого выделения синтаксических конструкций, свертки/развертки блоков текста и многого другого. Данная версия принесла с собой улучшения в механизме отрисовки, а также более точный лексический анализатор языка TCL.
http://www.codeproject.com/richedit/FastHtmlRichEditCtrl.asp
[MFC] Очередная вариация на тему CRichEditCtrl, на сей раз позволяющая реализовать выделение синтаксиса при редактировании HTML-файлов:

Автор взял за исходный код CHtmlRichEditCtrlSSL от Derek Lakin, но существенно увеличил его производительность при обработке файлов большого объема. Кроме того, была добавлена возможность «разбора» вводимого текста «на лету» (parsing as you type).
http://www.codeproject.com/tabctrl/AMCustomTabCtrlDemo.asp
[MFC] Реализация элемента управления «закладка», визуально аналогичного «корешкам» страниц рабочей книги в Microsoft Excel. В текущей версии, датированной 16 апреля этого года, исправлена ошибка, связанная с «правосторонним» вводом (RTL) и некорректной обработкой сообщения WM_SIZE в демонстрационном диалоговом приложении.
http://www.phptr.com/content/images/0131473816/downloads/0131473816_book.pdf
700-страничная книга, посвященная разработке кросс-платформенных приложений с использованием замечательной библиотеки wxWidgets. Написанная Julian Smart и Kevin Hock в соавторстве с Stefan Csomor, она была опубликована 27 июля 2005 года и теперь доступна для свободного скачивания в электронном виде.
http://nsis.sourceforge.net/Pocket_PC_Installer_Using_ActiveSync
[NSIS] Короткая, но содержательная статья от разработчиков Nullsoft Scriptable Install System, обновившейся 7 апреля до версии 2.16, рассказывает о том, как использовать этот инсталлятор для создания дистрибутивов приложений, предназначенных для выполнения на Pocket PC.
http://www.idevelopsoftware.com/blog/2006/02/howto_use_visual_studio_2005_f.html
[Qt] Пошаговая инструкция от iDevelopSoftware, Inc по настройке MS Visual Studio 2005 для разработки приложений с использованием «свободной» версии библиотеки Qt для Windows и сборки этой библиотеки из исходного кода.
http://www.wise.com/Library/MobileDevice.pdf
[WinCE] Неплохое «стартовое пособие» по созданию дистрибутивов приложений для мобильных устройств, работающих под управлением Windows CE. В статье рассматриваются утилита cabwiz.exe и базовая «начинка» INF-файлов, на основании которых и генерируется инсталляционный модуль (CAB-файл), предназначенный для выполнения установки непосредственно на мобильном устройстве.
http://msdn.microsoft.com/msdnmag/issues/04/07/MustHaveTools/
http://msdn.microsoft.com/msdnmag/issues/05/12/VisualStudioAddins/default.aspx
[VS] Две относительно старые, но полезные статьи из журнала MSDN Magazine, содержащие ссылки на разнообразные утилиты и «дополнения» (add-ins), облегчающие и ускоряющие разработку приложений в MS Visual Studio .NET.
http://www.thecodeproject.com/cpp/vcredists_x86.asp
[VC++] Очень познавательный текст о распространении и развертывании приложений, созданных с использованием Visual C++ 2005. Помимо основной информации, в конце статьи дан десяток ссылок по теме на различные блоги и FAQ.
Ничего революционного – исправлено порядка двух десятков ошибок как в клиентской, так и в серверной составляющей этой превосходной системы управления версиями.
http://tortoisesvn.tigris.org/
Оболочка пересобрана на свеже-выпущенном ядре Subversion 1.3.1; помимо этого, Стефан исправил ряд ошибок, касающихся пользовательского интерфейса.
Оценка 70
[+1/-0]
Оценить ![]() ![]() ![]() ![]() ![]() ![]()
|